shell
Contents
what’s shell
-
a program which interactive with linux ; list:
- sh(Bourne shell)
- bash
- zsh
- dash
- …
-
/bin/sh a linker to a actual shell language
1!# /bin/sh // a program will run the script1echo $0 // the name of the shell language
shell basic
- IFS: input field seperator, default value: space, tab newline
define variables
- export vs not export
|
|
shell type
-
login vs nonlogin
- login: first login into pc,run once,need password
- ssh root@…
- bash –login
- non-login: no need password
- everytime open a new termial in linux system
- bash
- login: first login into pc,run once,need password
-
interactive vs noninteractive
- interactive: run from user’s input
- noninteractive: run from a prcoess;
source file
what
-
what? global config file for shell script;
- alias
- global variables.;
-
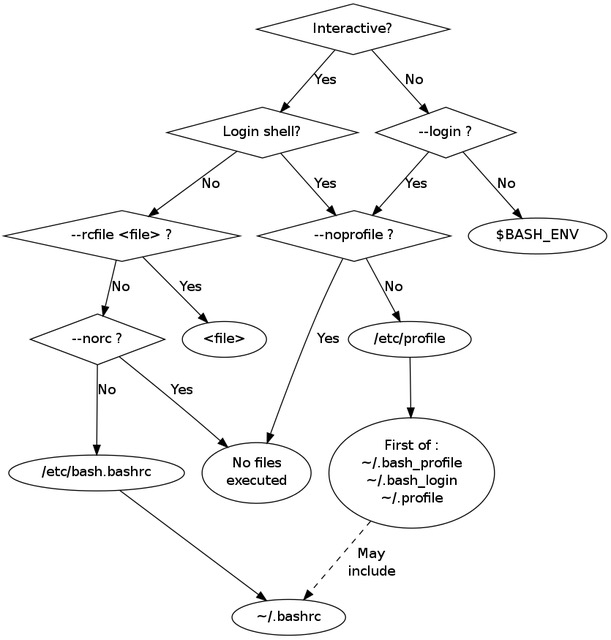
profile vs ..rc;
- profile:run once, global variables,
- run every time
- alias: alias ls=‘ls -la’
- function:
pyn init;
profile vs bashrc
1. bash
in b stage, will read b1, b2,b3 by order, only read the first one
|
|

- why sperate two kind of kind history reason
- profile vs rc
profile: login; load one time;
1. global enviroment:
export PATH:2. bashrc: load every time; alias and functions 1. alias rm=‘rm -i’
zsh
|
|
some variables
- PPID: parent id
- $$ currrent id
syntax
1. evaluating expressions
1. expansion
1. variable
- have no dataType explictly;
|
|
- declare: weak form of typing a variables
|
|
- unset: remove variable or function
2.function
-
get return value
- $?: last return or exit code
-
define a function
|
|
using return or exit to stop the excution
3. control flow(if else)
1. if
|
|
| Operator | Description |
|---|---|
| ! EXPRESSION | The EXPRESSION is false. |
| -n STRING | The length of STRING is greater than zero. |
| -z STRING | The lengh of STRING is zero (ie it is empty). |
| STRING1 = STRING2 | STRING1 is equal to STRING2 |
| STRING1 != STRING2 | STRING1 is not equal to STRING2 |
| INTEGER1 -eq INTEGER2 | INTEGER1 is numerically equal to INTEGER2 |
| INTEGER1 -gt INTEGER2 | INTEGER1 is numerically greater than INTEGER2 |
| INTEGER1 -lt INTEGER2 | INTEGER1 is numerically less than INTEGER2 |
| -d FILE | FILE exists and is a directory. |
| -e FILE | FILE exists. |
| -r FILE | FILE exists and the read permission is granted. |
| -s FILE | FILE exists and it’s size is greater than zero (ie. it is not empty). |
| -w FILE | FILE exists and the write permission is granted. |
| -x FILE | FILE exists and the execute permission is granted. |
2. for…in
|
|
create a custom command
lint
-
without double quote, the value will be splited by IFS, the glob will be expanded, and the result will join by space
1 2a="a b*" echo $a #a b.sh
math arithmetic
- expr
- let or declare
|
|
-
(());
1a=$((100+2))